案例展示 - 律师函智能生成系统 | 真实转换案例

案例展示

真实生成案例,直观感受系统效果

案例说明

以下展示的是真实生成案例(已脱敏处理)。您可以直观地看到系统生成的律师函格式和内容质量。

案例一:买卖合同纠纷(卖方催收货款)

案件基本信息
  • 纠纷类型:买卖合同纠纷
  • 当事人角色:卖方
  • 标的物:钢材
  • 合同金额:50万元
  • 履行情况:已按约交付全部货物
  • 违约情况:买方逾期未付款
  • 主要诉求:支付货款及违约金
生成的律师函(点击查看大图)
买卖合同纠纷律师函
本案例亮点:
  • 准确提取合同标的物、数量、金额等关键信息
  • 清晰陈述卖方履行情况和买方违约事实
  • 精准引用《民法典》合同编相关条文
  • 明确提出付款诉求和违约责任

案例二:租赁合同纠纷(出租方催收租金)

案件基本信息
  • 纠纷类型:租赁合同纠纷
  • 当事人角色:出租方
  • 租赁物:商铺
  • 租金标准:每月2万元
  • 履行情况:已按约提供租赁物
  • 违约情况:承租方拖欠3个月租金
  • 主要诉求:支付拖欠的租金及违约金
生成的律师函(点击查看大图)
租赁合同纠纷律师函
本案例亮点:
  • 准确提取出合同约定的租金标准等信息
  • 准确提取与承租方违约行为相关的合同条款
  • 准确引用租赁合同相关法律条文
  • 明确提出具体的要求

案例三:侵害名誉权纠纷

案件基本信息
  • 纠纷类型:侵害人格权纠纷
  • 具体权利:名誉权
  • 侵权方式:在网络平台发布虚假信息
  • 损害后果:严重损害商业声誉
  • 主要诉求:删除侵权内容、公开道歉、赔偿损失
生成的律师函(点击查看大图)
侵害名誉权纠纷律师函
本案例亮点:
  • 清晰描述侵权行为的具体表现
  • 详细说明对权利人造成的损害后果
  • 精准引用《民法典》人格权编条文
  • 提出停止侵害、赔礼道歉、赔偿损失等综合诉求

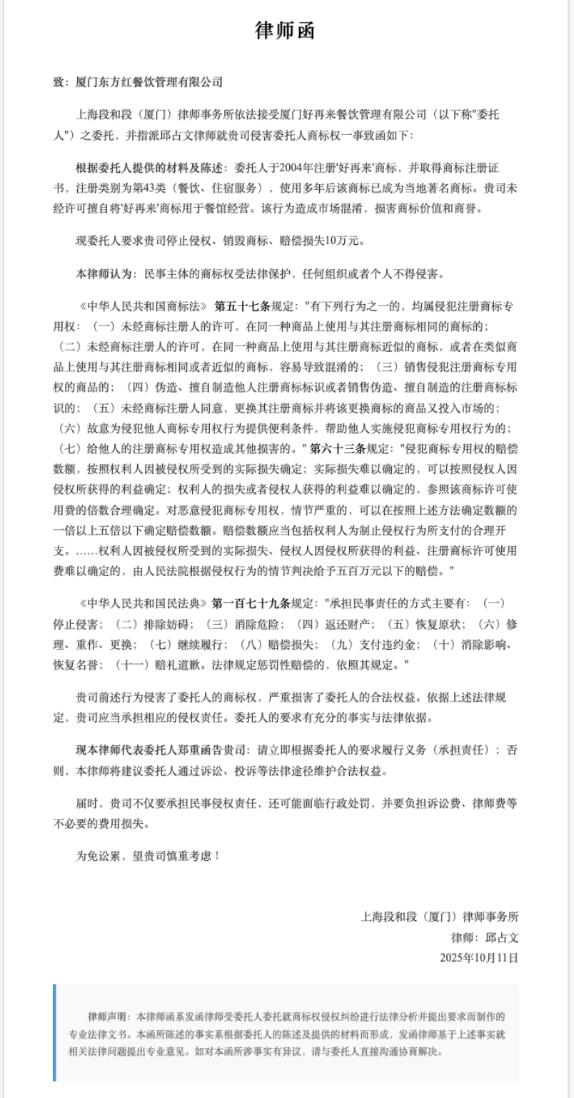
案例四:侵害商标权纠纷

案件基本信息
  • 纠纷类型:侵害商标权纠纷
  • 权利依据:注册商标专用权
  • 侵权方式:擅自使用相同商标
  • 损害后果:造成市场混淆,损害商标价值
  • 主要诉求:停止侵权、销毁商标、赔偿损失
生成的律师函(点击查看大图)
侵害商标权纠纷律师函
本案例亮点:
  • 明确说明商标注册情况和权利依据
  • 详细描述侵权行为的具体表现
  • 引用《商标法》等相关法律条文
  • 提出全面的维权诉求,包括停止侵权、销毁产品、赔偿损失

想生成您自己的律师函?

我们持续更新各类案件的生成案例,欢迎体验